Упр.3.14 ГДЗ Мордковича 10 класс профильный уровень (Алгебра)
Решение #1
Решение #2(записки учителя)
Решение #3(записки школьника)
Решение #4

Рассмотрим вариант решения задания из учебника Мордкович, Семенов 10 класс, Мнемозина:
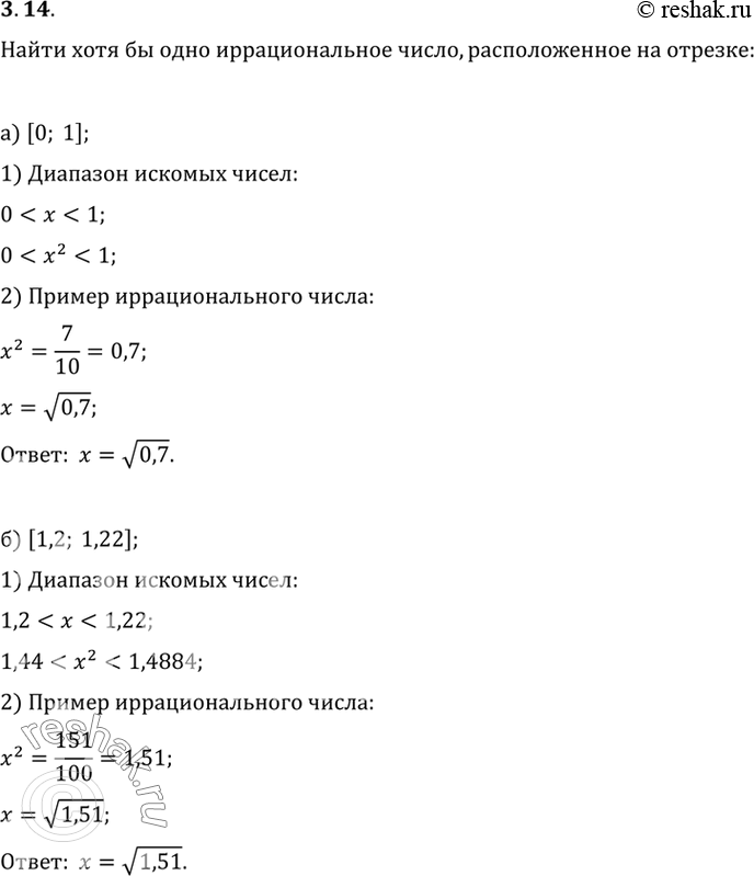
Найдите хотя бы одно иррациональное число, расположенное на отрезке:
а) [0; 1]; в) [1,2; 1,6];
б) [1,2; 1,22]; г) [1,2; 1,201].
*размещая тексты в комментариях ниже, вы автоматически соглашаетесь с пользовательским соглашением