Упр.23.14 ГДЗ Мордкович Семенов 11 класс (Алгебра)
Решение #1

Рассмотрим вариант решения задания из учебника Мордкович, Семенов, Александрова 11 класс, Просвещение:
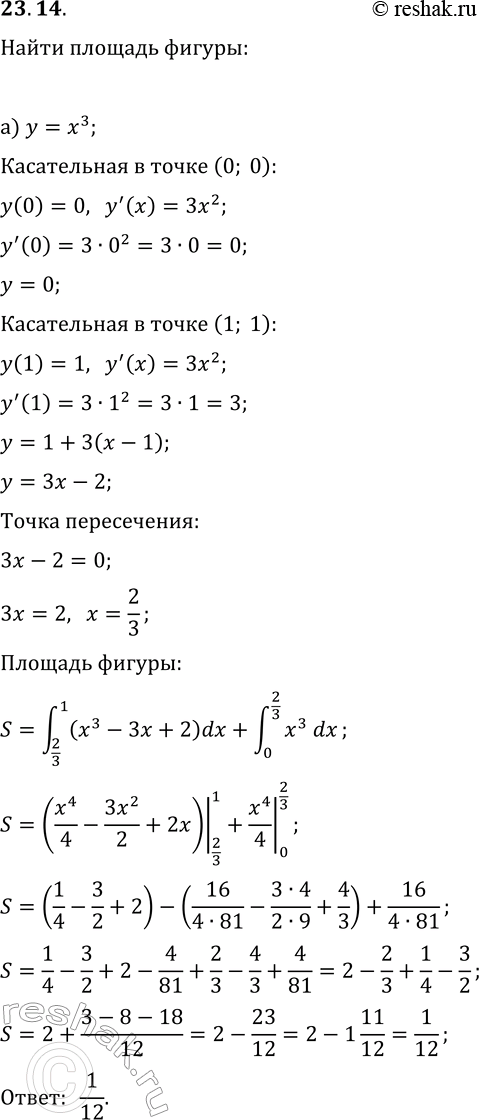
23.14. а) Криволинейная фигура ограничена кубической параболой y=x^3 и касательными к ней, проведёнными в точках (0; 0) и (1; 1). Найдите площадь данной фигуры.
б) Криволинейная фигура ограничена кубической параболой y=x^3 и касательной к ней, проведённой в точке (1; 1). Найдите площадь данной фигуры.
*размещая тексты в комментариях ниже, вы автоматически соглашаетесь с пользовательским соглашением