Упр.20.14 ГДЗ Мерзляк 11 класс Углубленный уровень (Алгебра)
Решение #1

Рассмотрим вариант решения задания из учебника Мерзляк, Номировский, Поляков 11 класс, Вентана-Граф, Просвещение:
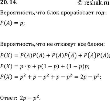
20.14. Электрический блок (рис. 20.3) работает безотказно в течение года с вероятностью р. Для увеличения надёжности электрический блок дублируют ещё одним таким же блоком так, что полученная система работает тогда, когда работает по крайней мере один из блоков (рис. 20.4). Какова вероятность безотказной работы системы в течение года, если поломка каждого электрического блока происходит независимо от работы других блоков?
*размещая тексты в комментариях ниже, вы автоматически соглашаетесь с пользовательским соглашением